Emotion Detection with Convolutional Neural Networks
Emotion Detection with Convolutional Neural Networks
Why?
To explore machine learning techniques for image classification
What?
OpenCV handles face detection. A CNN trained on FER2013 handles emotion classification. Chain them together for live video analysis.
Code
Setup data
For training, we are using the fer2013 black and white emotion-labelled faces dataset. The raw data is available on Kaggle here.
We load our data and apply transformations using the ImageDataGenerator class. Applying small transformations to our data prevents overfitting which helps when making predictions on new data.
from tensorflow.keras.preprocessing.image import ImageDataGenerator
# Source: https://www.kaggle.com/datasets/msambare/fer2013
train_dir = "../data/Project4/images/train/"
test_dir = "../data/Project4/images/test/"
# Define image parameters
IMG_HEIGHT = 48
IMG_WIDTH = 48
BATCH_SIZE = 1024
NUM_CLASSES = 7 # angry, disgust, fear, happy, neutral, sad, surprise
# Data augmentation and normalization for training (avoid overfitting)
train_datagen = ImageDataGenerator(
rescale=1./255, # Normalize pixel values between 0 and 1
rotation_range=30, # Randomly rotate images by up to 30 degrees
width_shift_range=0.2,# Randomly shift images horizontally
height_shift_range=0.2,# Randomly shift images vertically
shear_range=0.2, # Shear transformations
zoom_range=0.2, # Zoom in/out on images
horizontal_flip=True, # Randomly flip images horizontally
fill_mode='nearest' # Fill in missing pixels after transformations
)
# Only normalization for testing
test_datagen = ImageDataGenerator(rescale=1./255)
# Load and iterate training dataset
train_generator = train_datagen.flow_from_directory(
train_dir,
target_size=(IMG_HEIGHT, IMG_WIDTH),
color_mode='grayscale', # FER-2013 images are grayscale
batch_size=BATCH_SIZE,
class_mode='categorical', # For multi-class classification
shuffle=True
)
# Load and iterate test dataset
test_generator = test_datagen.flow_from_directory(
test_dir,
target_size=(IMG_HEIGHT, IMG_WIDTH),
color_mode='grayscale',
batch_size=BATCH_SIZE,
class_mode='categorical',
shuffle=False
)
Train our model
Next, we will setup a convolutional neural network (CNN) to predict emotions for each image. A CNN is good for this task because it spatially breaks the image into parts, and those parts into smaller parts and so on. Doing so gives us nodes of information that capture the relationship between spatially similar objects. This gives our neural network enough information to make good predictions.
Side note: CNNs have historically dominated image processing tasks, but recently vision transformer (ViT) models are on the rise and may outperform CNNs in some areas.
import os
import numpy as np
import matplotlib.pyplot as plt
import tensorflow as tf
model = tf.keras.models.Sequential([
tf.keras.layers.Conv2D(32, (3, 3), activation='relu', input_shape=(IMG_HEIGHT, IMG_WIDTH, 1)),
tf.keras.layers.Conv2D(32, (3, 3), activation='relu'),
tf.keras.layers.MaxPooling2D(2, 2),
tf.keras.layers.BatchNormalization(),
tf.keras.layers.Conv2D(64, (3, 3), activation='relu'),
tf.keras.layers.Conv2D(64, (3, 3), activation='relu'),
tf.keras.layers.MaxPooling2D(2, 2),
tf.keras.layers.BatchNormalization(),
tf.keras.layers.Conv2D(128, (3, 3), activation='relu'),
tf.keras.layers.Conv2D(128, (3, 3), activation='relu'),
tf.keras.layers.MaxPooling2D(2, 2),
tf.keras.layers.BatchNormalization(),
tf.keras.layers.Flatten(),
tf.keras.layers.Dense(512, activation='relu'),
tf.keras.layers.Dropout(0.5),
tf.keras.layers.BatchNormalization(),
tf.keras.layers.Dense(NUM_CLASSES, activation='softmax')
])
# Compile the model
model.compile(
optimizer='adam',
loss='categorical_crossentropy',
metrics=['accuracy']
)
# Print the model summary
model.summary()
# Train the model
EPOCHS = 50
history = model.fit(
train_generator,
epochs=EPOCHS,
validation_data=test_generator,
)
Visualize Training Results
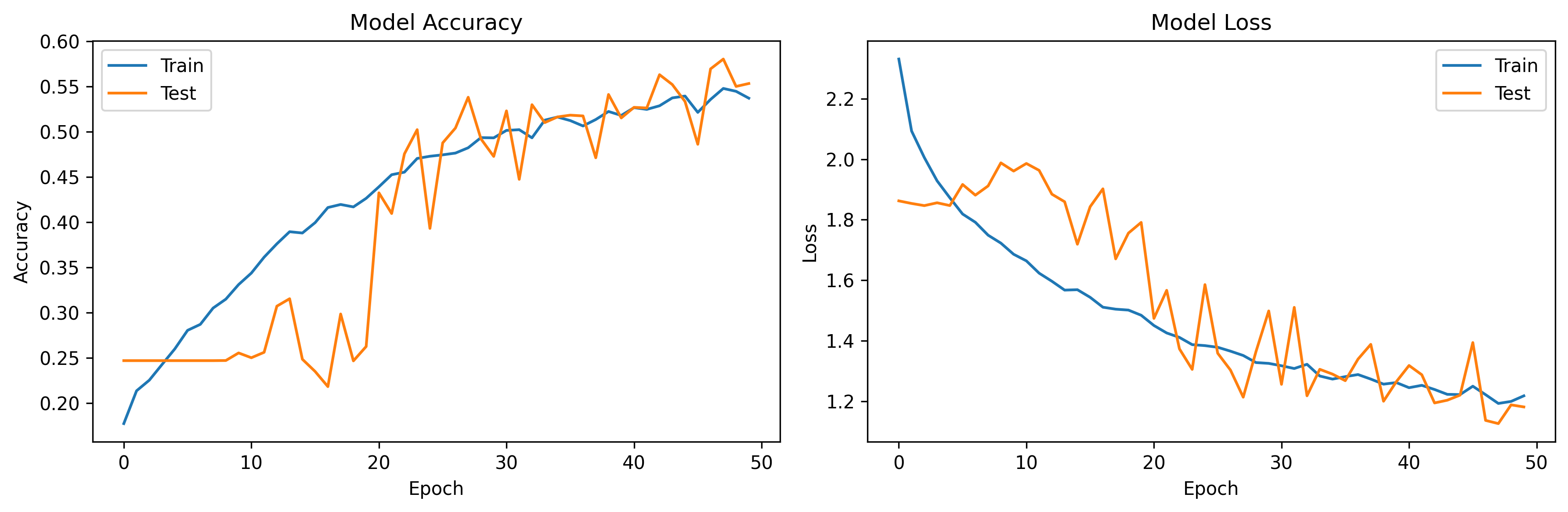
Now we’ll look through some training metrics to get an idea of our model’s ability.
# Evaluate the model on the test set
test_loss, test_acc = model.evaluate(test_generator)
print(f"\nTest Accuracy: {test_acc*100:.2f}%")
# Plot training & validation accuracy values
plt.figure(figsize=(12, 4))
plt.subplot(1, 2, 1)
plt.plot(history.history['accuracy'], label='Train')
plt.plot(history.history['val_accuracy'], label='Test')
plt.title('Model Accuracy')
plt.xlabel('Epoch')
plt.ylabel('Accuracy')
plt.legend()
# Plot training & validation loss values
plt.subplot(1, 2, 2)
plt.plot(history.history['loss'], label='Train')
plt.plot(history.history['val_loss'], label='Test')
plt.title('Model Loss')
plt.xlabel('Epoch')
plt.ylabel('Loss')
plt.legend()
plt.tight_layout()
plt.show()

The accuracy plateau around epoch 30 is expected (Train accuracy ~55%). FER2013 has labeling inconsistencies and low image quality. Pushing for higher accuracy means overfitting to dataset noise. This performance level generalizes better to real faces.
Setup live face recognition and classification
Finally, we will setup live video, extract faces using cv2 (surprisingly simple!), and label these faces using our CNN. Note that we scale our live images to match the dimensions of our training dataset (48x48 and black-and-white). This scaling results in a lightweight model while sacrificing some labelling accuracy.
# Live emotion classification
import cv2
import numpy as np
import tensorflow as tf
from tensorflow.keras.models import load_model
# Save and/or load the model
model.save('emotion_model.keras')
model = load_model('emotion_model.keras')
# Emotion classes corresponding to your model's output
emotion_classes = ['Angry', 'Disgust', 'Fear', 'Happy', 'Neutral', 'Sad', 'Surprise']
# Start video capture from the default webcam
cap = cv2.VideoCapture(0)
# Load OpenCV's pre-trained Haar Cascade face detector
face_cascade = cv2.CascadeClassifier(cv2.data.haarcascades + 'haarcascade_frontalface_default.xml')
while True:
# Capture frame-by-frame
ret, frame = cap.read()
if not ret:
break # Exit if the video capture fails
# Convert the frame to grayscale (since your model expects grayscale images)
gray_frame = cv2.cvtColor(frame, cv2.COLOR_BGR2GRAY)
# Detect faces in the frame
faces = face_cascade.detectMultiScale(
gray_frame,
scaleFactor=1.1,
minNeighbors=5,
minSize=(30, 30),
flags=cv2.CASCADE_SCALE_IMAGE
)
# Iterate over each face detected
for (x, y, w, h) in faces:
# Extract the region of interest (the face)
roi_gray = gray_frame[y:y+h, x:x+w]
# Resize the face ROI to match the input shape of your model (48x48)
cropped_img = cv2.resize(roi_gray, (48, 48))
# Normalize pixel values (as done during training)
cropped_img = cropped_img.astype('float32') / 255.0
# Expand dimensions to match model input shape (1, 48, 48, 1)
cropped_img = np.expand_dims(cropped_img, axis=0)
cropped_img = np.expand_dims(cropped_img, axis=-1)
# Predict the emotion
prediction = model.predict(cropped_img)
emotion_index = np.argmax(prediction)
emotion_label = emotion_classes[emotion_index]
confidence = np.max(prediction)
# Draw a rectangle around the face
cv2.rectangle(frame, (x, y), (x+w, y+h), (0, 255, 0), 2)
# Put the emotion label and confidence on the frame
cv2.putText(frame, f"{emotion_label} ({confidence*100:.1f}%)", (x, y - 10),
cv2.FONT_HERSHEY_SIMPLEX, 0.9, (255, 255, 255), 2)
# Display the resulting frame
cv2.imshow('Real-Time Emotion Recognition', frame)
# Break the loop when 'q' key is pressed
if cv2.waitKey(1) & 0xFF == ord('q'):
break
# When everything is done, release the capture and close windows
cap.release()
cv2.destroyAllWindows()
Demo
When we put it all together, here’s what it looks like (prepare to see me making goofy faces into my camera):
Conclusions
Test accuracy: ~55% on FER2013 validation set. Real-world performance is harder to quantify but handles varying lighting and partial occlusion reasonably well. For me, disgust is the hardest emotion to classify, but individual expressiveness can impact the model’s ability to classify an emotion. Training on colored pictures with higher quality could improve our accuracy rate, though it could introduce performance challenges in live video.